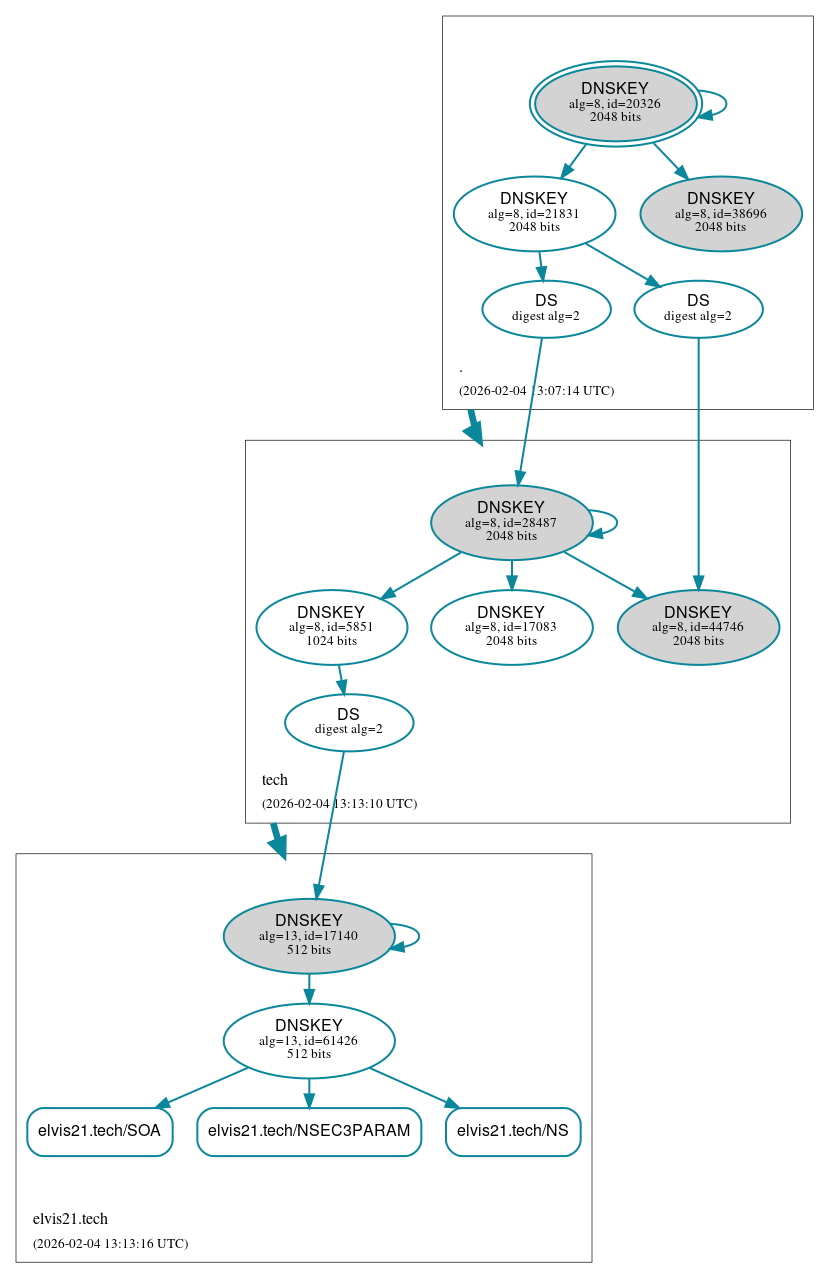
Fichier:Elvis21.tech-DNS.png

De wiki-se.plil.fr
Aller à la navigation Aller à la recherche

Fichier d’origine(829 × 1 278 pixels, taille du fichier : 115 kio, type MIME : image/png)

test DNSSEC sur elvis21.tech

Historique du fichier

Cliquer sur une date et heure pour voir le fichier tel qu'il était à ce moment-là.

Date et heureVignetteDimensionsUtilisateurCommentaire
actuel6 février 2026 à 12:10Vignette pour la version du 6 février 2026 à 12:10829 × 1 278 (115 kio)Vsouopme (discussion | contributions)

La page suivante utilise ce fichier :